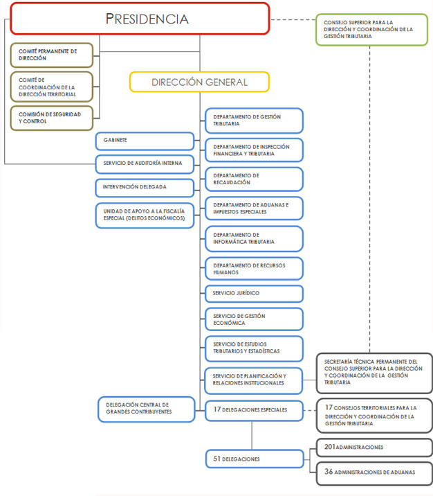
1.4. Organización
Los órganos rectores de la Agencia Tributaria son el Presidente, que es el Secretario de Estado de Hacienda, el Director General, el Comité Permanente de Dirección y el Comité de Coordinación de la Dirección Territorial.
Corresponde al Presidente ejercer la superior dirección de la Agencia Tributaria y ostentar su representación legal en toda clase de actos y contratos, y al Director General dirigir su funcionamiento ordinario.
El Comité Permanente de Dirección está presidido por el Presidente de la Agencia o, en su ausencia, por el Director General, que es el Vicepresidente. Del mismo forman parte todos los Directores de los Departamentos y Servicios de la Agencia Tributaria, y asisten a sus reuniones el Delegado Central de Grandes Contribuyentes y el Delegado Especial de Madrid.
Miembros del Comité Permanente de Dirección a 31 de diciembre de 2012
- Miguel Ferre Navarrete, Presidente
- Beatriz Gloria Viana Miguel, Directora General
- Mª Ángeles Fernández Pérez, Directora del Departamento de Gestión Tributaria
- Luis Ramón Jones Rodríguez, Director del Departamento de Inspección Financiera y Tributaria
- Ana Fernández-Daza Álvarez, Directora del Departamento de Recaudación
- Pilar Jurado Borrego, Directora del Departamento de Aduanas e Impuestos Especiales
- Domingo Javier Molina Moscoso, Director del Departamento de Informática Tributaria
- Sara Ugarte Alonso-Vega, Directora del Departamento de Recursos Humanos
- Elena Guerrero Martínez, Directora del Servicio de Planificación y Relaciones Institucionales
- Juan Manuel Herrero de Egaña Espinosa de los Monteros, Director del Servicio Jurídico
- Mª Teresa Campos Ferrer, Directora del Servicio de Auditoría Interna
- Pedro Gómez Hernández, Director del Servicio de Gestión Económica
- Rubén Víctor Fernández de Santiago, Director del Servicio de Estudios Tributarios y Estadísticas
- Francisco Muñoz de Morales Anciola, Director del Gabinete del Director General
- Ángel Mariano Serrano Gutiérrez, Delegado Central de Grandes Contribuyentes
- Raquel Catalá Polo, Delegada Especial de Madrid
El Comité de Coordinación de la Dirección Territorial está presidido por el Director General de la Agencia y formado por los miembros del Comité Permanente de Dirección, así como por el Delegado Central de Grandes Contribuyentes y por todos los Delegados Especiales de la Agencia.
La Agencia Tributaria se estructura en Servicios Centrales y Servicios Territoriales.
Los Servicios Centrales se basan en un modelo de organización por áreas operativas funcionales y áreas de apoyo.
Los Servicios Territoriales, a 31 de diciembre de 2012, estaban constituidos por 17 Delegaciones Especiales -una en cada Comunidad Autónoma- y 51 Delegaciones -normalmente, coincidentes con el ámbito de las provincias-, en las que se integran 237 Administraciones, 36 de ellas de Aduanas.(1)
En el año 2006 se creó la Delegación Central de Grandes Contribuyentes, órgano con competencias en todo el territorio nacional, con funciones dirigidas al control coordinado y a la mejora de la atención y del servicio sobre los grandes contribuyentes.
(1) A la fecha de cierre de la Memoria –julio de 2013- los servicios territoriales están constituidos por 17 Delegaciones Especiales, 39 Delegaciones, 232 Administraciones, 36 de ellas de Aduanas.
El organigrama básico de la Agencia Tributaria a 31 de diciembre de 2012 se recoge en el siguiente gráfico:
