2.3. Organización
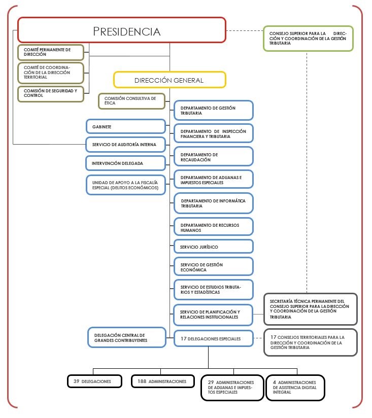
Los órganos rectores de la Agencia Tributaria son: el Presidente, que es el Secretario de Estado de Hacienda, y la Directora General, con rango de Subsecretaria.
Corresponde al Presidente ejercer la superior dirección de la Agencia Tributaria y ostentar su representación legal en toda clase de actos y contratos, y a la Directora General dirigir su funcionamiento ordinario.
Son órganos asesores de la dirección de la Agencia Tributaria el Comité Permanente de Dirección y el Comité de Coordinación de la Dirección Territorial.
El Comité Permanente de Dirección está presidido por el Presidente de la Agencia o, en su ausencia, por la Directora General, que es la Vicepresidenta del mismo. Del citado Comité forman parte todos los Directores de los Departamentos y Servicios de la Agencia Tributaria, y, además, asisten a sus reuniones el Delegado Central de Grandes Contribuyentes y el Delegado Especial de Madrid.
Participantes del Comité Permanente de Dirección a 31 de diciembre de 2024
-
Jesús Gascón Catalán, Presidente
-
Soledad Fernández Doctor, Directora General
-
Rosa Mª Prieto del Rey, Directora del Departamento de Gestión Tributaria
-
Manuel Trillo Álvarez, Director del Departamento de Inspección Financiera y Tributaria
-
Virginia Muñoz Fernández, Directora del Departamento de Recaudación
-
Nerea Rodríguez Entremonzaga, Directora del Departamento de Aduanas e Impuestos Especiales
-
José Borja Tomé, Director del Departamento de Informática Tributaria
-
María Consuelo Sánchez García, Directora del Departamento de Recursos Humanos
-
Diego Loma-Osorio Lerena, Director del Servicio Jurídico
-
Mª Carmen Bernardo Gómez, Directora del Servicio de Auditoría Interna
-
Alfonso Pérez Chocano, Director del Servicio de Gestión Económica
-
Rubén Víctor Fernández de Santiago, Director del Servicio de Estudios Tributarios y Estadísticas
-
Ignacio Fraisero Aranguren, Director del Servicio de Planificación y Relaciones Institucionales
-
Iván José Gómez Guzmán, Director del Gabinete de la Directora General
-
Carlos Javier Cervantes Sánchez-Rodrigo, Delegado Central de Grandes Contribuyentes
-
Rafael Mancho Rojo, Delegado Especial de Madrid
El Comité de Coordinación de la Dirección Territorial está presidido por la Directora General de la Agencia y formado por los miembros del Comité Permanente de Dirección, así como por el Delegado Central de Grandes Contribuyentes y por todos los Delegados Especiales de la Agencia.
La Agencia Tributaria se estructura en Servicios centrales y Servicios territoriales.
Los Servicios centrales se basan en un modelo de organización por áreas operativas funcionales y áreas de apoyo.
Los Servicios territoriales, a 31 de diciembre de 2024, estaban constituidos por 17 Delegaciones Especiales -una por cada Comunidad Autónoma- y 39 Delegaciones, 188 Administraciones y 29 Administraciones de Aduanas e Impuestos Especiales. Asimismo, en este año hay un total de 4 Administraciones de asistencia Digital Integral (ADI).
En el año 2006 se creó la Delegación Central de Grandes Contribuyentes (DCGC), órgano con competencia en todo el territorio nacional, con funciones dirigidas al control coordinado y a la mejora de la atención y del servicio sobre los grandes contribuyentes.
Adicionalmente, la Agencia Tributaria forma parte y preside los órganos colegiados de coordinación de los tributos cedidos previstos en la Ley 22/2009, de 18 de diciembre: el Consejo Superior para la Dirección y Coordinación de la Gestión Tributaria, integrado por representantes de la Administración tributaria del Estado y de las Comunidades Autónomas y Ciudades con Estatuto de Autonomía, y los Consejos Territoriales para la Dirección y Coordinación de la Gestión Tributaria, integrados por representantes de la Administración tributaria del Estado y de la Comunidad Autónoma o de la Ciudad con Estatuto de Autonomía de que se trate.
El organigrama básico de la Agencia Tributaria a 31 de diciembre de 2024 se recoge a continuación:
